2025-03-21
作者: 通力律师事务所 潘永建 | 朱晓阳 | 邓梓珊 | 左嘉玮
近日, 国家互联网信息办公室、工业和信息化部、公安部、国家广播电视总局联合发布《人工智能生成合成内容标识办法》(以下简称“《标识办法》”), 并同步推出强制性国家标准《网络安全技术 人工智能生成合成内容标识方法 GB45438—2025》。需要注意的是, 《标识办法》不仅适用于提供人工智能生成服务的企业, 实际上, 它对服务提供者、相关生态企业, 甚至普通用户都提出了具体要求。《标识办法》及其配套标准将于2025年9月1日正式实施, 届时各相关主体将分别受到哪些影响? 本文将为您进行重点解读。
适用范围: 网络信息服务提供者开展人工智能生成合成内容标识活动
直接面向用户的服务提供者: 如运营AI聊天小程序、生成式写作工具或图像生成平台的企业。
提供技术支持的服务提供者: 如通过API接口为其他企业提供生成合成服务的企业。
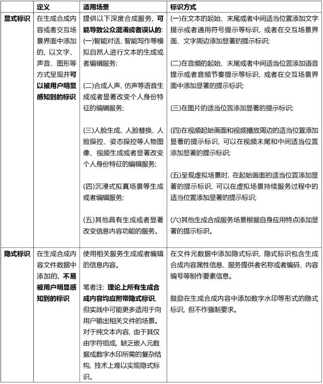
显式标识 vs. 隐式标识
《标识办法》主要规定了网络信息服务提供者如何进行标识(详见下表列示), 那首先应准确理解何为“标识”。《标识办法》规定了两种标识方式: 显式标识和隐式标识:
显式标识主要用于向公众提示内容由人工智能生成合成(例如, 在文章开头标注“AI生成”);
隐式标识则类似于后台的日志记录或水印信息, 用于保存和标记生成合成内容的相关信息。

其他相关主体的义务

可以不添加显式标识的场景
用户主动申请获取未附加显式标识的生成合成内容;
用户协议中已明确规定用户的标识义务与使用责任;
依法留存提供对象信息等相关日志不少于六个月。
END